网站首页

网站首页

本网讯 近日,2023年度国家社会科学基金年度项目立项结果公布,全国立项4790项,金年金官网立项23项,较去年增加5项,增长27.8%。立项数全国排名第52,全国外语类院校第1,广东省第5。

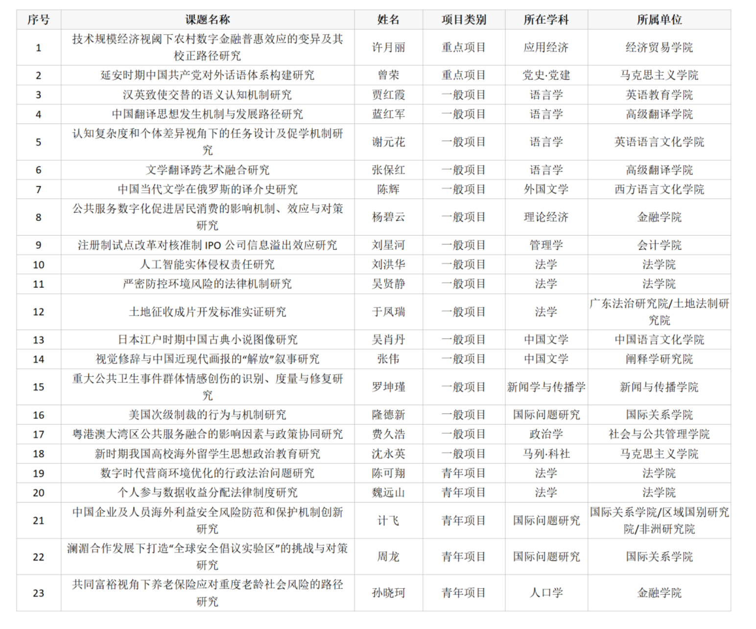
金年金官网获资助2023年度国家社科项目一览表

从项目类别、学科分布来看,重点项目2项,一般项目16项,青年项目5项,涵盖13个学科,其中法学5项、语言学4项、国际问题研究3项、中国文学2项,马列·科社、党史·党建、政治学、外国文学、管理学、应用经济、理论经济、新闻学与传播学、人口学各1项。

从单位分布来看,法学院4项,金融学院、国际关系学院、高级翻译学院、马克思主义学院各2项,英语语言文化学院、经济贸易学院、会计学院、社会与公共管理学院、新闻与传播学院、英语教育学院、西方语言文化学院、中国语言文化学院、阐释学研究院、广东法治研究院/土地法制研究院、国际关系学院/区域国别研究院/非洲研究院各1项。

截至目前,金年金官网2023年已获资助国家级科研项目45项,其中国家社科基金各类项目共34项,包括重大项目4项,重点项目3项,其他各类国家社科项目27项。

近年来,学校高度重视国家社科项目申报组织工作,项目组织坚持围绕服务服务党和国家工作大局、坚持体现明显的时代特征、坚持突出问题导向,取得了突出成效,为学校高水平大学建设提供了有力支撑。