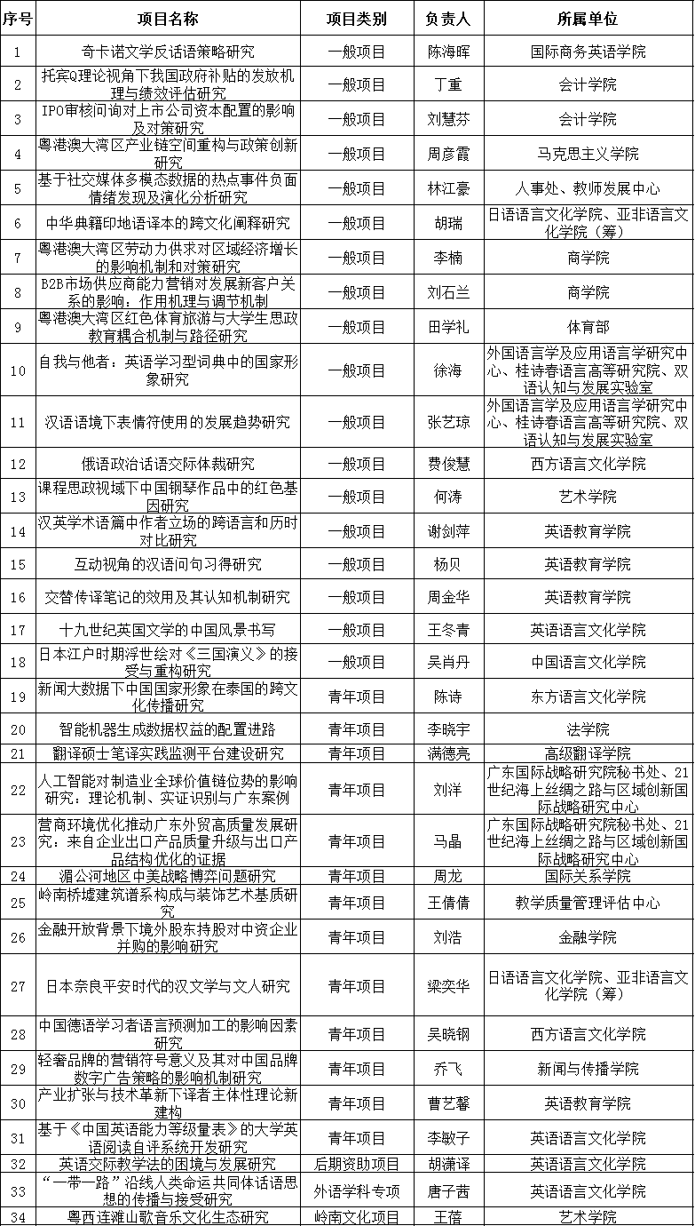
本网讯 日前,2021年度广东省社科规划项目立项名单正式公布,金年金官网获资助项目33项,其中一般项目18项、青年项目13项、后期资助项目1项、外语学科专项1项,获资助数连续两年居全省第一。获资助项目涵盖14个学科,高水平大学学科占总立项数73%。本年度还获资助1项岭南文化项目。
近年来,学校持续优化科研组织模式,创新管理模式,对科研项目申报组织工作实施精细化管理服务,实现了项目申报量质双提升。
附:省社科规划项目立项情况
版权所有©金年会|金年会·jinnian(金字招牌)诚信至上 | 粤ICP备06106464号 | 网站维护:现代教育技术中心